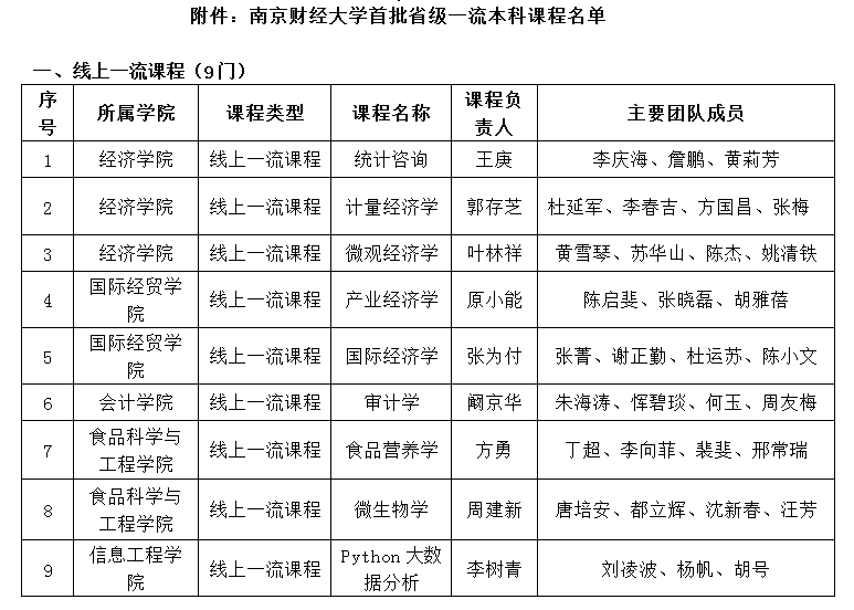
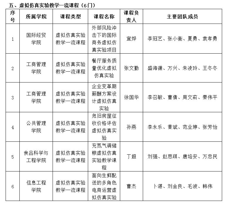
近日,省教育厅发布了《关于公布首批省级一流本科课程认定结果的通知》(苏教高函〔2021〕9号),认定全省高校1485门本科课程为首批省级一流本科课程。伟德官网30门课程获得认定,其中线上一流课程9门,线上线下混合式一流课程8门,线下一流课程5门,社会实践一流课程2门,虚拟仿真实验教学一流课程6门。在此认定结果上,《微观经济学》等12门课程被推荐申报国家级一流本科课程。这是伟德官网继获批9门国家级一流本科课程后,在课程建设成果方面实现的又一次突破。
伟德官网高度重视课程建设工作,积极落实《教育部关于一流本科课程建设的实施意见》,将一流本科课程建设纳入学校“十四五”规划。出台了《伟德bv国际体育在线开放课程建设与应用管理办法》《伟德bv国际体育课程教学改革指导意见》等文件,引导伟德官网开展课程内涵建设,深化课程教学改革。学校设立课程建设专项经费,大力开展一流课程建设,加大教师教育教学能力培训力度。自2019年以来,伟德官网立项建设校级各类一流课程71门,举办课程教学改革相关培训讲座十余次。引入中国大学MOOC、超星、学习通、雨课堂、慕课堂等课程资源平台和信息化教学工具,推动信息技术与教育教学深度融合,促进现代信息技术在教学中的广泛应用和校内优质教学资源在师生间的共享。大力开展智慧教室建设,为信息化教学提供环境支持,目前伟德官网已建有19间智慧教室。
今后,学校将继续坚持落实立德树人根本任务,加强已认定的国家级及省级一流本科课程的持续建设,发挥示范引领作用。对标“金课”两性一度的标准,持续推进课程教学改革与创新,深入推进专业教育与课程思政有机融合,进一步促进信息技术在教育教学中的有效应用,打造更多具有高阶性、创新性、挑战性的一流本科课程,切实促进学校人才培养质量的全面提升。
(教务处<实验实践教学管理中心挂靠>)




