伟德bv国际体育

南财要闻
首页 > 南财要闻 > 正文

伟德官网新增17项教育部高教司产学合作协同育人项目

文字:汤其成  发布日期:2024-04-24  浏览次数:

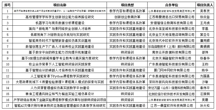
近日,教育部高教司发布了2024年第一批产学合作协同育人项目立项名单。伟德官网17个项目获批立项,其中教学内容和课程体系改革5项、实践条件和实践基地建设7项、创新创业教育改革1项、师资培训4项,本次公布立项范围为2023年9-11月完成协议确认的项目。截至目前,伟德官网累计获得125项产学合作协同育人项目。

教育部高教司产学合作协同育人项目旨在通过政府搭台、企业支持、高校对接、共建共享,深化产教融合,促进教育链、人才链与产业链、创新链有机衔接,以产业和技术发展的最新需求推动高校人才培养改革。

教务处将进一步加强项目的全流程管理,压实各参与方的主体责任,高质量推进项目实施,探索多样化产学合作模式,着力加强专业建设、课程建设、师资队伍建设,为培养高素质复合应用型人才提供有力支撑。

(教务处)

附:立项名单

版权所有  bevictor伟德-bv伟德国际体育官方网站  |  苏ICP备11032101号  |  苏公网安备 32011302320124号  |