伟德bv国际体育
信息公开
|
人才引进
|
招投标信息
|
English
信息门户
|
邮件系统
|
校外VPN
首页
南财概况
学校简介
学校章程
现任领导
历任领导
历史沿革
校徽校训校歌
影像南财
人才培养
本科生教育
研究生教育
留学生教育
成人教育
自学考试教育
科学研究
科研动态
科研平台
国家级科研机构
学术期刊
机构设置
党政管理机构
群众团体
教学机构
教辅机构
科研机构
附属机构
独立学院
校园服务
信息服务
南财标识
校园导游
仙林大学城
应急服务电话
招生就业
本科生招生
研究生招生
留学生、预科生招生
成人教育招生
自考招生
就业指导
合作交流
国际交流
港澳台交流
投稿栏目
南财要闻
学术看板
媒体南财
校园动态
学术经纬
南财视频
南财人物故事
通知公告
通知公告
首页
>
通知公告
> 正文
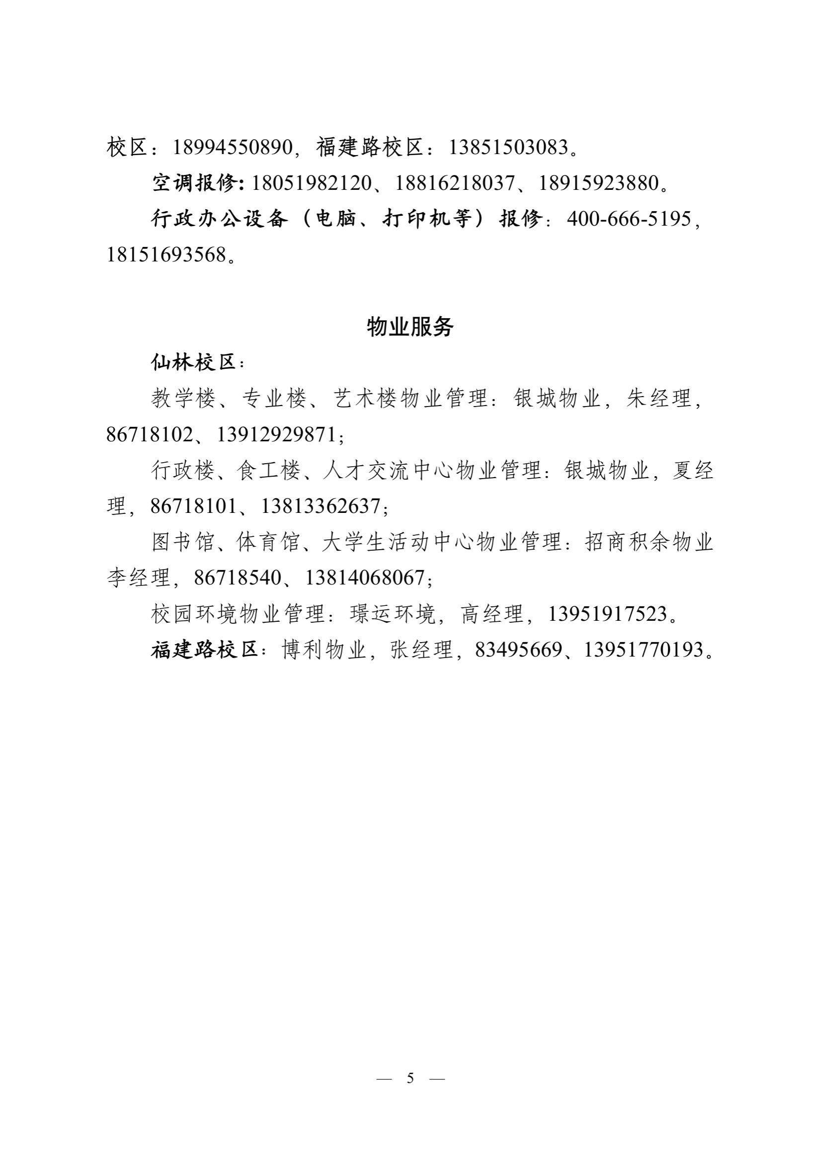
2026年寒假校园生活指南
文字:dxb 图片:dxb 发布日期:2026-01-16 浏览次数:
下一条:关于2026年元旦放假安排的通知
版权所有
bevictor伟德-bv伟德国际体育官方网站 |
苏ICP备11032101号
|
苏公网安备 32011302320124号
|